
Формализация бизнес-процессов: как описать, регламентировать и улучшать процессы
Формализация бизнес-процессов нужна, когда работа компании начинает зависеть от устных договоренностей, таблиц, переписок и личного опыта сотрудников.
Многие компании регламентируют бизнес-процессы. Цель такой работы — порядок в делах, эффективное взаимодействие сотрудников разных подразделений и, конечно, контроль. Менеджмент хочет, чтобы поручения выполнялись, качественно и быстро. Но все ли задачи в процессах действительно необходимы?
Есть разница — выполнять действия правильно или выполнять правильные действия. Изучая и оптимизируя бизнес-процессы компании, это можно совместить.
Предлагаем простой способ анализа бизнес-процессов предприятия, который поможет убрать из них все лишнее и понять, что можно улучшить.

Проанализируйте схему вашего бизнес-процесса. Не важно, как она сделана — в Дизайнере ELMA, в облачном ELMA365, с помощью других инструментов моделирования или просто выполнена от руки. Можно работать и с текстовым регламентом, но так будет менее наглядно и поэтому сложнее.
Без каких-либо вычислений можно проанализировать модель процесса и найти способы его оптимизации.
Здесь работает простое правило — для выполнения любой задачи по любому бизнес-процессу сотрудник совершает 4 вида активности:
Восприятие информации.
Принятие решения.
Выполнение действия.
Обратная связь (контроль).
Например, руководитель получает задачу согласовать оплату счета. Прежде всего, ему нужно вникнуть, что это за счет, за какую услугу, посмотреть документы — это восприятие информации. Руководитель может согласовать, отменить или приостановить оплату. Ценность этой задачи в принятии решения.
Далее, если процесс автоматизирован в информационной системе, для выполнения действия достаточно нажать соответствующую кнопку. Сотрудник сразу получает обратную связь — например, сообщение, что счет отправлен в бухгалтерию, ну и по факту оплаты руководителю придет уведомление.
Таким образом, любую задачу процесса можно проанализировать с точки зрения четырех стадий ее выполнения. Это позволит вам понять, какие задачи какую ценность формируют, какие из них можно оптимизировать, а какие вовсе исключить.
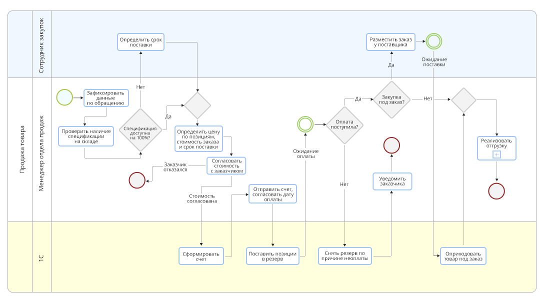
Рассмотрим это на примере процесса продаж в торговой компании. Это реальный бизнес-процесс одной из компаний-заказчиков ELMA, которая занимается поставкой промышленного оборудования. Данный процесс продаж в последствии был оптимизирован.
Пример процесса продаж
Исходный процесс достаточно простой. Менеджер фиксирует обращение клиента, проверяет наличие оборудования по спецификации на складе. Если товар доступен, определяет стоимость заказа и срок поставки. Если нет — подключает сотрудника отдела закупок, чтобы получить даты возможного прибытия на склад, и так далее.
Посмотрим на задачи процесса согласно четырем стадиям их выполнения.
1. Задача «Зафиксировать данные по обращению»
Задача «Зафиксировать данные по обращению»
Включает необходимость восприятия информации (менеджер принимает заказ клиента).
Не подразумевает принятия решений.
Содержит полезное действие (сотрудник фиксирует данные по заказу).
Контроль не имеет особого значения.
Если мы работаем с конечными заказчиками, задача вполне отрабатывает. Если говорим о дилерах компании, учитывая их большое количество и большой поток заказов – ситуация другая.
При развитии каналов коммуникации (в частности, прием заявок от дилеров через веб-сервисы) трудозатраты на обработку обращений можно исключить.
После того как данный процесс был оптимизирован, заказы дилеров стали автоматически фиксироваться и передаваться из веб-части в BPM-систему.
2. Задача «Проверить наличие спецификации на складе»

Задача «Проверить наличие спецификации
на складе»
Ценность задачи заключается в сборе и обработке информации. Решений сотрудник не принимает, новых данных не создает.
Получается, что это абсолютно линейное действие, которое легко автоматизировать с помощью простых скриптов. При этом с сотрудника мы снимем значительную часть нагрузки.
3. Шлюз (условие) «Спецификация доступна на 100%»
Шлюз «Спецификация доступна на 100%»
В модели процесса предусмотрено условие. Если оборудование по спецификации есть на складе, менеджер определяет стоимость и срок поставки, согласовывает их с заказчиком, выставляет счет.
В случае если каких-то позиций нет в наличии, клиент вынужден ждать поставки либо отказаться от заказа.
Как можно оптимизировать этот участок процесса? Расширить сценарии использования, формирующие дополнительную ценность для заказчика. В рамках оптимизации данного процесса продаж, был использован как раз этот прием.
В случаях, когда продукции по спецификации нет на складе, менеджеры стали предлагать клиентам аналоги продукции и дополнительную скидку. На практике это дало неожиданные результаты.
Услуга стала очень востребованной у клиентов. Все больше заказчиков стали обращаться к менеджерам изначально с просьбой подобрать аналоги, чтобы впоследствии сравнить предложения и определиться, какое оборудование закупить. В итоге, расширив сценарии работы, компания значительно увеличила поток входящих обращений и объем продаж.
Заключение
Подобным образом можно проанализировать любой бизнес-процесс компании. Да, это лишь первый шаг, но он позволит вам увидеть возможности оптимизации. Мы предлагаем несколько простых идей, которые помогут в вашей работе:
Оцените задачи процесса с точки зрения полноты данных, которые получают исполнители. Этап восприятия информации важен, так как обычно отнимает гораздо больше времени, чем кажется.
Документы, разрешения, и необходимые сведения предоставляются исполнителю задачи сразу или ему приходится смотреть в несколько ИТ-систем, звонить, писать и уточнять сведения у коллег?
Подумайте, какую ценность имеет задача для процесса. Часто в процессах встречаются участки с пустой активностью принятия решения (например, согласования, которые никому не нужны). Все это прямые кандидаты на оптимизацию.
Автоматизируйте рутинные операции, чтобы сделать работу людей проще. Задачи по обработке и преобразованию данных, которые сейчас выполняются вручную легко автоматизировать с помощью бизнес-приложений. В случае принятия сложных решений, можно помочь сотрудникам, сформировав определенные бизнес-правила – например, автоматизировать проверку условий (если счет не превышает сумму Х, остаток на текущих счетах не меньше Y, то счет можно оплатить).
Подробнее об этом и других способах анализа бизнес-процессов мы рассказывали в рамках вебинара из цикла «Бизнес-процессы для больших».
Вы всегда можете посмотреть записи прошедших трансляций и записаться на предстоящие вебинары на сайте проекта.
Поделиться:
Комментарии

Формализация бизнес-процессов нужна, когда работа компании начинает зависеть от устных договоренностей, таблиц, переписок и личного опыта сотрудников.

Система управления организацией нужна, чтобы компания работала не только за счёт ручного контроля руководителя, а через понятные цели, структуру, процессы, ответственность и данные.

Сегодня мониторинг в сфере закупок важен как для государственных и муниципальных заказчиков, так и для коммерческих компаний.