История успеха

Смена таблиц и базовой CRM
на систему ELMA. История успеха завода
КриалЭнергоСтрой

КриалЭнергоСтрой

Цели и задачи бизнеса

«Завод КриалЭнергоСтрой» – инжиниринговая компания, которая предлагает комплексные решения и проекты «под ключ» в сфере энергетики. Компания производит энергокомплексы, модульные здания и промышленные блок-контейнеры. Также реализует оборудование, сдает в аренду дизельные электростанции, осуществляет весь спектр пусконаладочных и технических работ.

Цели внедрения

  • Создать единое информационное пространство;
  • Обеспечить эффективную прозрачную сквозную работу;
  • Постоянно отслеживать процессы, мониторить и прогнозировать работу с любого устройства.

Изначально использовали телефонию и базовую CRM систему, но этого было недостаточно. Компания постепенно расширялась, стало 2 площадки (офис и производство), поэтому появилась потребность в обмене информацией между офисом и производством. Площадка не предоставляла никаких инструментов для этого. Встал вопрос: где обсуждать проект?


— При выборе системы мы остановились на ELMA, её принципиальное отличие от конкурентов — гибкость. В начале внедрения с помощью ELMA мы пытались прибрать тот хаос, который у нас творился. Она стала тем инструментом, который смог предупреждать неправильные действия.

Расим Киямов

Расим Киямов

Основатель Завода «КриалЭнергоСтрой»


  • в 5 лет

    успешного использования
    системы ELMA

  • в 4 раза

    увеличился штат компании
    на производстве и в офисе

  • в 10 раз

    увеличились объёмы продаж
    и аренды

  • более 100

    запущенных оцифрованных
    процессов

  • на 50%

    увеличилась скорость
    согласования документов

Какие проблемы решила ELMA

  • Информационный разрыв

    Производство и офис были разрозненны, удалены друг от друга. Появилась необходимость в инструменте для взаимодействия соседних подразделений.

    Единая информационная система

    ELMA стала источником корпоративной информации, необходимой любому сотруднику. Система помогла с переходом
    на удаленный режим работы без потери внутренней коммуникации. Сотрудники увидели ELMA как оптимальное решение своих рабочих задач.

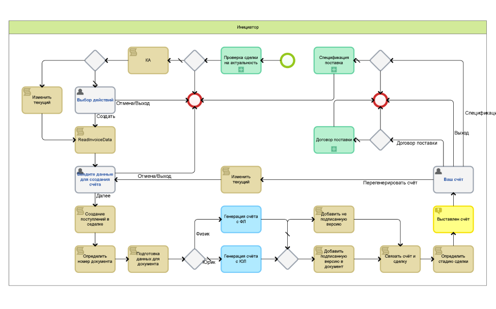
  • Долгий процесс создания счёта

    Согласования и изменения счетов клиентов велись в живом формате, что занимало большое количество времени.

    Ускорили процесс продаж

    Генерация счета стала первым пилотным проектом в системе ELMA. Значительно сократилось время на создание счета, повысилась удовлетворенность заказчиков. Теперь по шаблонам генерируются договоры и спецификации поставки и аренды, счета, договор-счета.

Расим Киямов

«Перед ELMA стояла задача: стать единым информационным ресурсом, где можно было бы получить любую информацию, отследить любой процесс. Спустя 5 лет успешного использования ELMA растёт вместе
с нашей компанией, это бесконечный процесс, как и цикл Деминга»

Расим Киямов

Расим Киямов

Основатель Завода «КриалЭнергоСтрой»

Как работают процессы ELMA на Заводе КриалЭнергоСтрой

«С арендным парком в начале была беда – не было автоматизации, была маркерная доска, на ней был расписан весь парк арендного оборудования. Вскоре информация перестала влезать. Еще одна проблема – менеджер по продажам выдает клиенту дизель и не отмечает информацию на доске. Это репутационные риски и риски в плане продаж. Например, были такие ситуации, когда несколько арендаторов приезжали за одной станцией, и начинались споры между менеджерами».

Сергей Локотков
Сергей Локотков

Ведущий специалист по внедрению ПО


Процесс бронирования станций построен вокруг справочника. Процесс редактирует записи справочника с уже забитым арендным парком и меняет статус: «Бронь», «Аренда», «Ремонт», «Свободна». Сейчас этот процесс значительно углубился. Справочник отображается в портлете, где можно отслеживать сроки и статусы всего парка арендного оборудования.

Раньше, чтобы выставить клиенту счет, нужно было бежать на 2 этаж в бухгалтерию, чтобы объяснить какому клиенту нужен счет. На это уходило много времени, все документы редактировались вручную. Сейчас почти весь документооборот в ELMA: договоры и спецификации поставки и аренды, счета, договор-счет, акты диагностики, осмотра, ремонта и пусконаладочных работ.

Раньше от заявки на сайте, которая уходила письмом, до реакции на письмо мог уйти целый день. Почту в течение дня мониторили не часто. Теперь заявки ставятся напрямую на менеджера, он обязан ответить в течение 15 минут, или же будут штрафные санкции.

Конструкторы просчитывают конструкцию и стоимость контейнера, потому что генераторы и прочее встраиваемое оборудование вплоть до кондиционеров бывают разных габаритов, для них нужны разные контейнеры. Производство не конвейерное, а индивидуальное, конфигурации по требованию заказчика. Компания берет в работу сложные нестандартные заказы. В следующем году планируется разделение на 2 вектора: стандартные заказы с минимальными доработками и нестандартные.

Поделиться: