Описание бизнес-процессов компании «Ваша мебель»

Описание бизнес-процессов компании As is (пер. с англ. «как есть»), как правило, производится аналитиками или специалистами отдела внедрения, которые могут столкнуться с целым рядом трудностей: большое количество не поддающихся описанию процессов, отсутствие понимания необходимости описания бизнес-процессов компании, со стороны сотрудников, или даже активное их сопротивление автоматизации своей работы. Это может стать серьезным препятствием быстрого внедрения.

Однако, в рамках данного проекта все стороны: и руководство компании «Ваша мебель», и её сотрудники были заинтересованы в изменении организации работы, понимали необходимость описания бизнес-процессов компании и старались помочь сотрудникам ELMA.

«Вся компания была настроена позитивно. У каждого сотрудника были моменты в работе, которые мешали действовать быстро и выполнять работу качественно, и каждый понимал свою выгоду от реализации проекта» - Директор компании ООО «Ваша мебель»

Задачи второй встречи сотрудников компаний ELMA и «Ваша мебель» заключались в глубоком изучении основных (влияющих на прибыль) бизнес-процессов. На этапе описания бизнес-процессов компании важно принципиальное понимание сути работы всех сотрудников: какую работу они выполняют, за что отвечает, соответствуют ли потраченные ресурсы производимому сотрудником результату, и, соответственно, где находится «слабое звено» в процессе.

Содержание статьи:

  1. Оргструктура компании
  2. Бизнес-процесс «Продажа мягкой мебели»
  3. Проблемы в реализации процесса «Продажа мягкой мебели»
  4. Бизнес-процесс «Продажа корпусной мебели»
  5. Проблемы в реализации процесса «Продажа корпусной мебели»
  6. Итоги этапа описания бизнес-процессов компании

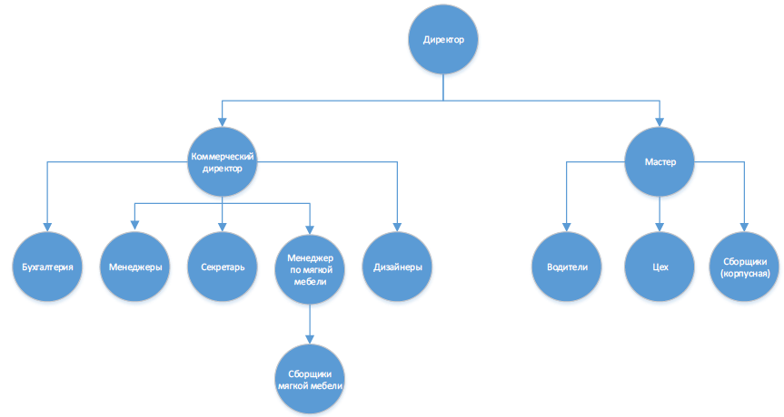
Оргструктура компании

Компания ООО «Ваша мебель» имеет небольшой штат сотрудников, некоторые из которых выполняют довольно большой функционал и несут усиленную ответственность за правильное и своевременное исполнение заказов.

Оргструктура мебельной компании

Общение в рамках второй встречи проходило с директором компании и менеджером, занимающимся приёмом и оформлением заказов и доставкой готовой продукции клиентам.

Деятельность компании ООО «Ваша мебель» осуществляется в рамках двух основных бизнес-процессов:

  1. Продажа готовой мягкой мебели можно изобразить в виде сквозного процесса, который вовлекает в работу несколько исполнителей.

    Сквозной процесс продажи готовой мягкой мебели
  2. Производство и продажа корпусной мебели, так же представляет собой сквозной процесс, проходящий через все подразделения компании.

    Сквозной процесс производства и продажи корпусной мебели

Рассмотрим модель каждого процесса «As is» (как есть) – что происходит в компании на каждом этапе процесса и выделим в них точки контроля.

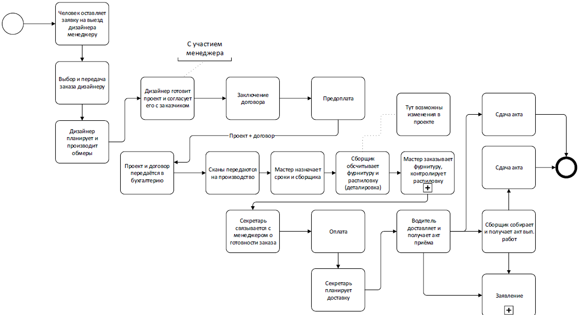
Бизнес-процесс «Продажа мягкой мебели»

Действия в рамках процесса можно изобразить следующей схемой:

Бизнес-процесс продажи мягкой мебели

Рис. 1. Процесс «Продажа мягкой мебели».

В процессе «Продажи мягкой мебели» фирма имеет тесный контакт с фабрикой, производящей мягкую мебель в другом городе. Остановимся конкретно на операциях реализации заказа мягкой мебели.

  1. Заявка.
    В любом магазине компании клиент выбирает по каталогу фабрики понравившуюся модель мебели. Определяется с материалами. Менеджер оформляет заказ и заключает договор на покупку.

    Заявка в бизнес-процессе продажи мягкой мебели
  2. Поступление заказа на фабрику.
    Менеджер делает заказ на выбранную мебель на фабрике. При оформлении заказа на фабрике, подписанный с клиентом договор передаётся в бухгалтерию, а менеджера по доставке мягкой мебели по телефону информируют о сделанном заказе.

    Поступление заказа на фабрику в сквозном бизнес-процессе продажи мягкой мебели

    РИСКИ! При этом менеджер по доставке мягкой мебели бывает не в курсе, сколько и какая мебель была заказана, т.к. не получает необходимую информацию в полном объёме.

    Мебельная компания осуществляет предоплату фабрике, после чего фабрика запускает процесс изготовления мебели. Когда заказ на фабрике готов, менеджеру приходит информационное письмо. Фирма оплачивает счёт от фабрики и менеджер по доставке формирует поставку всех заказов с фабрики до склада компании.

  3. Доставка заказа на склад компании.
    Когда мебель приходит на склад компании её принимает команда сборщиков, ответственных за работу с мягкой мебелью. Они фотографируют и фиксируют в документах внешний вид полученного изделия.

    Доставка заказа на склад компании в бизнес-процессе продажи мягкой мебели

    Менеджер по доставке мягкой мебели самостоятельно, с помощью телефонного звонка, узнаёт о поступлении изделия на склад и сообщает о поступлении ответственным за заказ менеджерам-продавцам, которые уже информируют клиента. После чего клиент вносит оставшуюся сумму за заказ и менеджер по доставке мягкой мебели составляет план доставки мебели.

    За сборку мягкой мебели отвечает та же команда сборщиков, что и на приёме. Во время доставки и сборки мебели на дом клиенту они отвечают за Акты выполненных работ. Водители отвечают за Акт приёмки.

    Если клиент остался недоволен заказом на одной из стадий, то он оформляет свои претензии в актах. Далее это заявление отдаётся сборщиками в работу менеджеру по доставке мягкой мебели, который уже разбирается с фабрикой по недостаткам (если компания сама не может исправить недостатки мебели).

Проблемы в реализации процесса «Продажа мягкой мебели»

При описании этого процесса «Продажи мягкой мебели» были выявлены некоторые значительные недочёты в работе:

  1. Нет централизованной базы по заказам. Вся информация собирается хаотически через телефонные переговоры. Пример: менеджер, ответственный за процессы поставки мебели с фабрики и доставки её клиентам, часто не имеет полной информации по заказам.
  2. Закрывающие документы (акты выполненных работ и приёмки) часто «теряются» водителями и сборщиками, что никак не влияет на оплату их услуг и, как следствие, не мотивирует на ответственное хранение документов.

Пример: подписанные Акты выполненных работ просто вылетели в окно машины, когда их везли в офис компании.

«Правильно выстроенная коммуникация - одна из самых актуальных проблем в нашей компании. Воздействия на провинившихся никакого нет, а компания несёт значительные убытки» - Директор компании ООО «Ваша мебель»

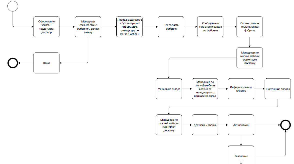
Бизнес-процесс «Продажа корпусной мебели»

Действия в рамках процесса можно изобразить следующей схемой:

Бизнес-процесс продажи корпусной мебели

Рис.2. Процесс «Продажа корпусной мебели».

  1. Оформление заявки.
    ООО «Ваша мебель» не имеет склада с готовой корпусной мебелью под продажу. Производство мебели осуществляется только по индивидуальным заказам клиентов. Поэтому процесс продажи (и, конечно, производства) начинается с устного пожелания клиента приобрести в компании мебель с определёнными характеристиками и параметрами.

    Оформление заявки на продажу с сквозном бизнес-процессе продажи корпусной мебели

    РИСКИ! На данном этапе появляются и часто реализуются риски по ошибочным замерам, неучтённым затратам

    Для оформления заказа с клиентом начинает работать дизайнер компании, который производит замеры и расчёты материалов и фурнитуры. Дизайнер подготавливает полноценный проект корпусной мебели и согласовывает его с заказчиком (клиентом).



  2. Обработка заказа.
    Клиент заключает с компанией договор на изготовление мебели по согласованному проекту (через менеджера-продавца любого магазина) и частично оплачивает заказ. Договор передаётся в бухгалтерию, где делается несколько копий.

    Обработка заказа в процессе продажи корпусной мебели
  3. Исполнение заказа.

    РИСКИ! т.к. проект минует мастера и передаётся сразу сборщику, то и учёт всех новых заказов не ведётся

    Согласованный проект заказа и договор (копия договора) отправляют в производственный цех сборщику.



    РИСКИ! На данном этапе так же могут теряться дополнительные соглашения к проекту и не исполняться

    Сборщик обсчитывает, сколько материала и фурнитуры необходимо для изготовления заказа, и передаёт расчёты мастеру. До этого момента клиент может внести изменения в заказ (поменять размер, вид материала, фурнитуру).



    РИСКИ! При внесении клиентом каких-либо изменений в заказ, вся информация хранится только в «голове» у мастера, который просто может забыть внести изменения в проект.

    Далее мастер составляет карту распила и заказывает все необходимые материалы для изготовления. Мастер отвечает за все заказы, закупки и поступление материалов, записывая всё в «тетрадку».



    РИСКИ! В данном случае, в «тетрадке» не фиксируется, что это вторичные закупки, и по чьей вине они производятся.

    После поступления материалов сборщики производят распиловку материалов и сборку заказа. В случае неправильно произведённых работ сборщиком, мастер вновь заказывает материалы.



    РИСКИ! Если заказ не готов, то менеджер «до бесконечности» будет звонить мастеру, пока не узнает о готовности мебели, что ведёт к постоянному отвлечению мастера от работы.

    Менеджер по продажам, который курирует заказ, узнаёт у мастера (по телефону) о готовности мебели и оповещает клиента.



    Исполнение заказа в процессе продажи корпусной мебели
  4. Доставка.

    РИСКИ! Информация о полной оплате заказа клиентом имеется только в том магазине, где клиент произвёл оплату.

    Клиент оплачивает оставшуюся часть суммы договора в любом магазине компании, после чего менеджер планирует доставку мебели.


    Водители компании также находятся в подчинении у мастера. Они занимаются и доставкой мебели и закупкой строительных материалов. Непосредственно на месте доставки сборщики собирают мебель до готового состояния. В итоге по отчётным документам водители отчитываются подписанным клиентом Актом приёмки-передачи товара, а сборщики – Актом выполненных работ.


    РИСКИ! В связи с большой нагрузкой мастера, на практике, такие заявления теряются и забываются, что в дальнейшем ведёт к срыву сроков либо не выполнению изменений по заказу.

    На данном этапе клиент может высказать свои пожелания по изменению/доработке мебели либо указать недостатки, которые необходимо ликвидировать (в определённый законом срок). Все пожелания оформляются заявлением от клиента и передаются затем мастеру.


    Доставка заказа в процессе продажи корпусной мебели

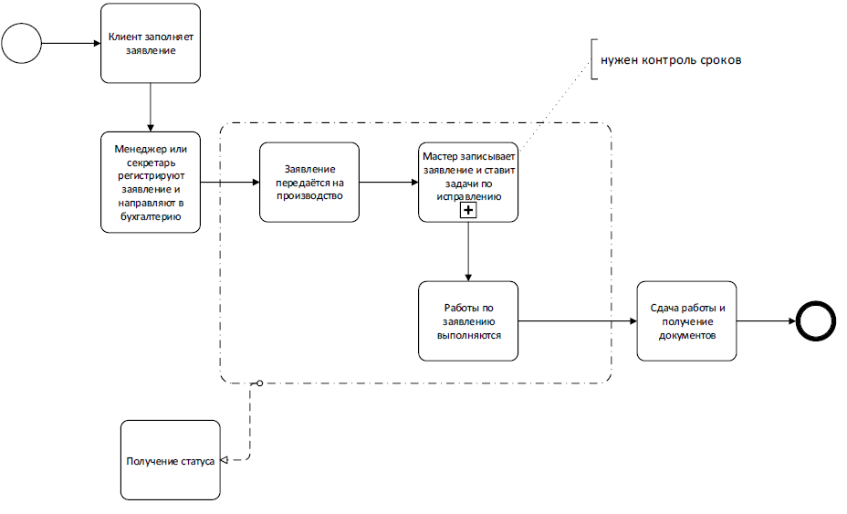
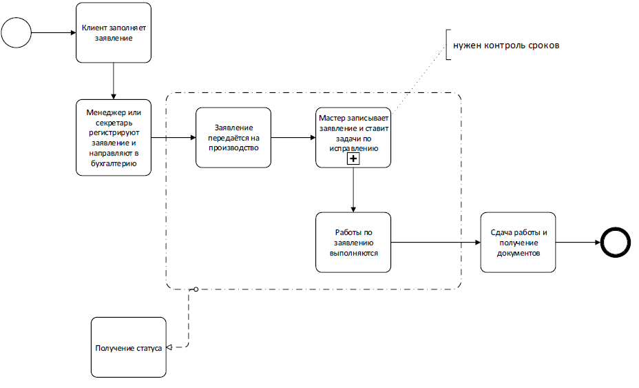
Предлагаем более подробно остановиться и рассмотреть подпроцесс «Заявление от клиента», т.к. операции входящие в него оказывают непосредственное влияние на совершение сделки с клиентом.

Подпроцесс «Заявление от клиента» бизнес процесса подажи мебели

Рис.3. Подпроцесс «Заявление от клиента»

В процессе приёма заказа (доставки и сборки мебели) клиент может высказать свои пожелания по доработке мебели или не принять заказ, с указанием причин (наличие царапин, сколов, несоответствия размера мебели). Все требования записываются сборщиками в акте приёмки-передачи товара (при доставке) или акте выполненных работ (при сборке мебели) за подписью клиента.

РИСКИ! На данном этапе контроль сроков выполнения полностью отсутствует - мастер может отложить заявление «на потом» и забыть в процессе изготовления других заказов

Данное заявление отдаётся сборщиком секретарю для регистрации, и затем передаётся вновь на производство. Мастер рассматривает заявление и ставит задачи сборщикам на исправление или изготовление дополнительных модулей.

 

После выполненных доработок мебель снова доставляется клиенту с подписанием отчётных документов (актов).

Проблемы в реализации процесса «Продажа корпусной мебели»

В стадии описания бизнес-процессов компании «Ваша мебель» As is (как есть) специалистами компании ELMA был выявлен ряд проблем, напрямую ведущих к дополнительным затратам и убыткам компании:

  1. Первые замеры и подсчёты в материалах производятся дизайнерами мебельной компании. Эти замеры никем не перепроверяются, что в последствие приводит к абсурдным и затратным ошибкам на производстве.
    Пример: дизайнер неправильно произвела расчёты длины/ширины изготавливаемой кухни. Заказ был выполнен вовремя, однако, из-за неверно замеренных габаритов (на 2-3 см.) заказ пришлось полностью переделывать за счёт компании. Компания понесла значительные убытки.
  2. Вся информация и контроль по заказам, закупкам, производственным моментам хранится в одной «голове» мастера. При этом у мастера нет никакого инструмента, который позволял бы систематизировать все заказы и работы по ним.
    Пример: Мастер может забыть про заявление по доработке (клиент заказал дополнительную полку к стенке) или переделке заказа (мебель не вошла или сделана без учёта изменений, согласованных ранее); сорвать все сроки изготовления уже оплаченной работы. При этом мастер никак не наказывается за такие «просрочки», а компания вынуждена защищаться в суде по выставленным рекламациям от клиентов и нести немалые убытки.
  3. При повторных закупках материалов из-за ошибок в раскрое или в замерах мебели, информация по суммам нигде не отображается как «повторные закупки». Это часто приводит к дополнительным «разборкам» по тратам на производство, потому что вся информация хранится или в «голове» или в «тетрадке» мастера.
  4. В компании полностью отсутствует возможность обмена информацией по заказам без использования личного контакта.
    Пример: Менеджер по продажам, который курирует заказ, постоянно «терроризирует» мастера (по телефону) о готовности мебели, чем постоянно отвлекает его от работы. Или менеджер по доставке мебели не знает оплачен ли заказ полностью и не организует доставку до клиента вовремя.

Итоги этапа описания бизнес-процессов компании

Описанная модель работы компании и сотрудников «As is» (как есть) позволяет выделить несколько основных проблем в бизнесе, которые влияют на его развитие и прибыльность:

  1. Штат компании сравнительно небольшой и каждый её сотрудник выполняет множество обязанностей по обоим направлениям деятельности компании, что зачастую ведёт к ошибкам в работе. Особая проблема в исполнительской дисциплине существует в производственной части деятельности компании – большая ответственность лежит на одном человеке (мастере) и, в тоже время, почти никакой ответственности нет на его подчинённых (сборщиках мебели). Что вытекает из такой ситуации? Постоянная текучка и затраты на обучение новых кадров: мастера меняются, не выдерживая напряжённой работы и не имея инструментов для работы; Отсутствие контроля над выполнением заказов: срываются сроки выполнения, некоторые заказы просто забываются делать, что отрицательно сказывается на лояльности клиентов и имидже компании; Срыв сроков и просто «забытый, но оплаченный заказ» напрямую ведут к различным рекламациям (претензиям) от клиентов и судебным тяжбам, дополнительным затратам компании.
  2. Документооборот в компании работает «по-старинке» - все договора, рекламации (претензии) и проекты-чертежи ведутся и хранятся только в бумажном виде. Эта проблема настойчиво была выделена руководителем компании как основная. Очень часто отчётные документы «терялись» (не доносились) до бухгалтерии, вследствие чего, мебельной компании приходилось переделывать или устранять недостатки за свой счёт, даже, если клиент изначально принял заказ в полной мере.
  3. Ни один человек в компании не может проследить стадию своего нахождения в процесс продажи/изготовления мебели и проконтролировать его.

Решить данные проблемы можно легко с помощью современного инструмента – системы управления бизнес-процессами ELMA, которая позволит:

  • проводить весь документооборот в электронном виде;
  • везти реестр заказов со всей необходимой информацией;
  • контролировать бюджет компании; контролировать деятельность сотрудников;
  • контролировать и управлять исполнением заказов на любом этапе;
  • сократить количество претензий и рекламаций от клиентов;
  • сократить траты на вторичное производство и судебные издержки;
  • выделить больше свободного времени руководителю компанию.

ELMA365

Рецензент: Андрей Чепакин

Поделиться:

Комментарии

Написать комментарий
0/400